In the previous post we discussed research and goal setting, have your goals on hand when crafting the marketing communication strategies and tactics. The strategy is the heart and soul of your marketing plan, this section will help you reach your prospective goals.
A solid marketing program listens to your sales cycle. Most incoming freshmen decide on which college they will attend the spring before school begins, giving you a few months to lock in these prospective customers. Or target students returning for second semester in November and January.
It is important to define your audience, you have cold prospects (those who are not familiar you’re your business) and warm prospects (those who have been exposed to your messaging before and have been possible customers). Marketing tactics to use with cold prospects include: advertising, public relations, and direct marketing. Warm prospect messaging is most effective with permission-based emailing, loyalty programs, and customer appreciation events. It is important to bring in new customers, but nurturing relationships you already created will bring in larger ROI with your marketing efforts.
Think of packaging your marketing efforts. Instead of marketing with an outdoor billboard campaign partner your efforts with a flyer or email campaign. Think of who your store is trying to target with the campaign and find the best mix of marketing efforts. You will increase the visibility of the campaign targeting all of your demographics.
Of course marketing budgets are a thing, so your communication tactics have to be realistic. Adjust your tactics if your plan exceeds your budget, but don’t sell yourself short. If you do not have money to does a poster campaign brainstorm alternative advertising ideas.
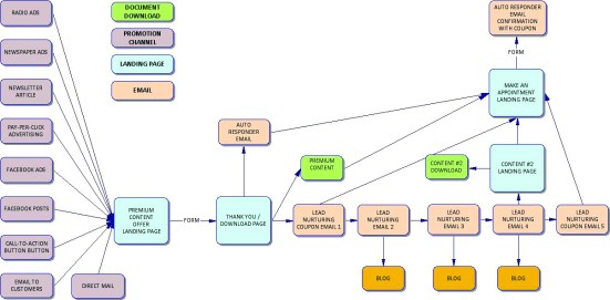
There are many different ways to organize a marketing campaign, you should have your campaign typed out or written down in a place you can refer back to. Here are a few examples of ways to set up a marketing campaign.



Image Sources: Ivey Business Journal, Slide Share, Hafner Creative